娘がしまじろうを見始めたとき、キャラクターがぬるぬると動いて驚きました。塗りはアニメ塗なのですが、動きは3Dの(言葉に出来ない)あれ!トゥーンレンダリングというらしいですね
2Dで表現するものも材料は3Dから出力するというのは色々なところで使われているんですね
今回、絵の下地にBlenderの線を使用する方法を確認してみました
こんな人におすすめ
- Blenderからベクターデータを出す手順が知りたい
- 2Dの背景を作成するときに奥行きが欲しい
高低差のある難しいパースの設定
今回高低差のあるパースとして、階段のあるリビングを設定してみました。シチュエーションとしては、「営業マンが顧客の家(豪邸)に訪問したところ、リビングの吹き抜けの階段から娘がおりてくる」という設定です。シチュエーションに沿って肉付けするのはかなり先の話ですが、一応ゴールはここです!という意味で示してみます!
二人の位置関係を断面で整理しました

青が営業マン、緑が2階から降りてくる娘です。営業マンの視点の高さを1600mm、娘のいる場所を階段の真ん中としています。階段の1段の高さを150mmと設定、娘の立っている点は1200mmの高さと設定します。階段は16段あり、16段×150mmで2400mm上の2階にあがる階段という設定です
Blenderに落とし込む
いよいよBlenderの登場!細かい作り込みはせず、ただの「箱」を階段状に並べて、カメラを営業マンの目の高さに置くだけ。たったこれだけで、完璧なパースの「下敷き」が完成する手はず…多分…
①まずは階段
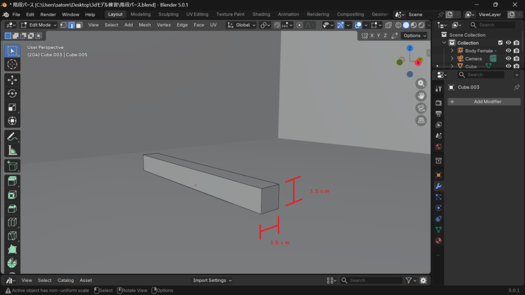
階段はarray(配列)が便利です。Blenderはメートル単位になっているのでとりあえず「蹴上0.15m、幅1m、踏面0.15m」の箱を作ります

配列のモデファイアって横とか縦に複製するんじゃないの?って思っていたのですが、Z軸のオフセットに数値を入力すると、階段状のななめの配列を作ってくれます。あとは好きな段数にするだけ!

②アセットに初期保存されている(はず)のBase Mesh Human
一番基本的な公式頒布の2種を入れてみました!まず一つめ、アセットから入れる「Base Mesh - Human」です。アセットのエッセンシャルに最初から入っていると書いてあったのですが…入ってないぞ…?(バージョンなどによって違うようです)
まず左下(赤枠)を選択し、アセット(asset browzer)を選択

画面分割(赤線)を上にして、エッセンシャルに設定。メッシュの中をみます…が…ない!

結局、公式のBlender公式のアセット配布ページ(https://developer.blender.org/docs/release_notes/4.0/asset_bundles/)にインストールしに行きました。
ダウンロードするとzipファイルがインストールされるので、それをBlenderのアセットフォルダに移動させます。Blenderのアセットフォルダは、プリファレンスのファイルパスから設定できます。

無事Base Mesh - Humanを配置出来ました
③関節の位置が正確な「Meta-Rig」
もう一つの3D人形が、「Meta-Rig」です。導入手順は、「編集(Edit)」>「プリファレンス(Preferences)」>「アドオン(Add-ons)」検索窓に rigifyと入力して、出てきたチェックボックスをONにします
shift+A は普段メッシュや立方体を追加するショートカットですが、さっきアドオンをONにしたので「アーマチュア(Armature)」の選択肢が出るようになってます
配置できるモデルがこちら

Base Mesh - Humanと比べると、骨感が強くやや怖いですが、アタリとして使うのには、関節の位置などが分かりやすいというメリットもあります
そして初期設定では2m!ちょっと巨大すぎるので、身長160cmくらいにスケールをかけて修正しました
④1.6mの高さの視点を設置
視点も1.6mのリアリティのある高さでパース作成に臨んでみます。カメラはshift+Aを追加し、そのあとNキーで右側に出るアイテムパネル(赤枠)からカメラのLocationをZ=1.6mに設定します。

⑤なんか視野が歪むなぁというときのトラブルシューティング
なんか視野が歪んで良いパースが取れそうにない…一枚のパースのために、階段まで作ったものの、なんか視野が変だぞ?となりました。このままでは絵にならない・・・

なんか変
解決策として、さっきのアイテムパネルからRotationX=0、Y=0、Z=0 or 90にすると作ったモデルに対して正面からみることができます。カメラを動かしているうちに視野が傾くんですね。強制的に水平にすることができます。また、少し見上げたいときは、データプロパティのレンズの中のsift=Y値を上げることでパースを歪ませずに見上げることが出来ます!便利ですね

まとめ
階段の作成、3D人形のインストールと配置、カメラの位置設定を行いました。3Dモデルはインストールさえできれば思ったより簡単に配置出来ました。好きなポーズに修正しようと思うと別のワザが要りそうです。次回Blenderの機能で線画を抽出してみようと思います。
blenderバージョンに対応した書籍
Blenderはアップデートが早く、古い本だと「画面のUIが全く違う!」という悲劇が起こりがちです。2026年現在、最新の環境に対応している本をピックアップしました。Blenderの最新バージョンは「5」なのですが「LTS4」といって「2年間はUIを変えないよ!」って安定したバージョンもあり、ダウンロードしたバージョンのほうを選べば良いと思います。4のほうが書籍と情報が多いので、LTS4がおすすめです。が、自分はバージョン5をダウンロードしました。独学なので誰かとデータをやり取りしたり互換性が必要な場面が無いからです。4と5の両方の初心者向け書籍のリンクを載せています。
行間
[改訂版]ていねいに学ぶ Blender モデリング入門[Blender 5対応] (Compass Creative Works)
バージョン5 ワシは最新バージョンでやる!という人におすすめ。バージョン5はそもそも書籍の選択肢が少ない
当ブログはアマゾンアソシエイトや楽天アフィリエイトにあたる商品リンクがあります。当リンクをクリックして購入することで、事業主からブログ主に3%~7%の報酬が支払われる場合があります。当リンクを経由することで購入者の負担が増えることはありません。



