建築の世界に身を置いてきた人間にとって、「図面」とは絶対的なルールの上に成り立つものです。壁とは、通り芯から何ミリかという基準が絶対ですし、床とはFL(基準)から±何ミリか、そのFLとはGL(基準)から何ミリかという感じで絶対的基準をもとに図面を書く読むというのが基本的な所作です。
しかしこのたび、独学で3DCGソフト「Blender」の世界に飛び込んでみました。そこで待っていたのは、3DといえばBIM、Revitという世界から見れば、ビックリするほど「自由な宇宙」でした
今回は、Blenderを触って最初に震えた「空間認識のギャップ」と、そこから見つけた楽しさについて書いてみたいと思います
Blender(ブレンダー)とは
まず少しだけ「Blender」というソフトについてです!
Blenderは、3Dモデリングからアニメーション、レンダリングまで、あらゆる映像制作が可能な超高機能ソフトなのに、「完全無料」で使えるという信じられないツールです。
建築業界で使うCADやRevit(BIMソフト)が「正確な寸法で図面を引き、実際に建物を建てるためのツール」だとすれば、Blenderは「視覚的に魅力的な画(え)や世界観を作るためのエンタメ向けツール」と言えるようです。
Blenderを初めて開いたら、宇宙だった
もともと新しいソフトを触るのが好きで、UIの違いなど見るのも好き。意気揚々とBlenderをインストールました。そして初めて新規ファイルを開いた時のこと。
画面の中央には、ポツンと立方体(Cube)が置かれています。そして、その周りに広がるのは無限のグリッド線だけ。
どこが地面?どこがGL?
まずは「GL(グランドライン=地盤面)」を探しました。というか、最初に見えてるグリッド線が地面なんでしょ?という感じでスタートしました。が、このBlenderに薄っすらあるグリッドはそんなに確かなものではありませんでした。最初の立方体を動かしても、このグリッドに沿ったりとか・・・・しない!Blenderを触って30日くらい経ちますが、このグリッドに意味がある日は来ませんでした。
建物を建てる時、必ずGLを±0とし、そこから高さを計算してすべてを積み上げていきます。高さはすべてGLからいくら離れているかで表します。「えっ、どこに立たせればいいの?」「地面はどうやって作るの!?」と一瞬動悸がしました(笑)
そういえばスケッチアップは…
ちなみにSketchUpを起動すると、画面には最初から「空」と「地面」が広がっています。そして何より、原点には必ず「人」が立っているんです(バージョンによって、おじさんだったり女性だったりしますが…)
建築屋にとって、あの「最初から立っている人」は単なるマスコットではありません。空間の大きさを測るための絶対的な基準、いわゆる「ヒューマンスケール」として機能してくれます。あの人がいるおかげで、「あ、ドアの高さはこのくらいだな」とスケール感を把握できるわけです。だから、宇宙にキューブしかないBlenderは一層動機がしたわけです(笑)
同じ「3D空間」を扱うソフトでも、目的が「現実の構築」か「仮想の表現」かで、ソフトの設計思想は全く異なるようですね。
建築BIMでは厳格な階高設定があるけれど、Blenderはなんとなくくっつける
最初この「なんとなく」のモデリングに強烈な違和感を覚えました。
最初、違和感を感じたのは机に脚をくっつけるときでした、Blenderは、マウスで「このへんかな」と動かして、見た目がくっついていればOKです。最初「机の下面」と「足の上面」をゼロ距離で接着するのはどうするんだ!と機能を探しました。でも、このめり込ませてくっつけるというのは、別に私が初心者だからではないらしく、Blenderは絵作りがゴールなので(もちろん用途によりますが)、別にオブジェクト同士めり込んでいてても最終的にレンダリングのときに見えないならOKなんですね。
「隙間が数ミリ空いていてはいけない!」「めり込んでしまってはいけない!」という建築屋としての強迫観念と戦うことになります。
動くな!そこはKBMだぞ!
空間の自由さに耐えきれず、Blenderの中で「KBM(仮ベンチマーク)」を作ってみました。
※KBM(仮ベンチマーク)とは? 建築現場などで高さを測る際、絶対に動かない基準とする点(マンホールや縁石など)のこと。
「とりあえず、ここを絶対座標の基準点にしよう!」と心の拠り所にマンホールを作ったのですが、Blenderにはクリックするだけでホイホイと移動してしまう「3Dカーソル」という気まぐれなヤツが存在します。「ああっ、クリックしちゃった!動くな、そこはKBMだぞ!」と画面に向かってツッコミを入れました。
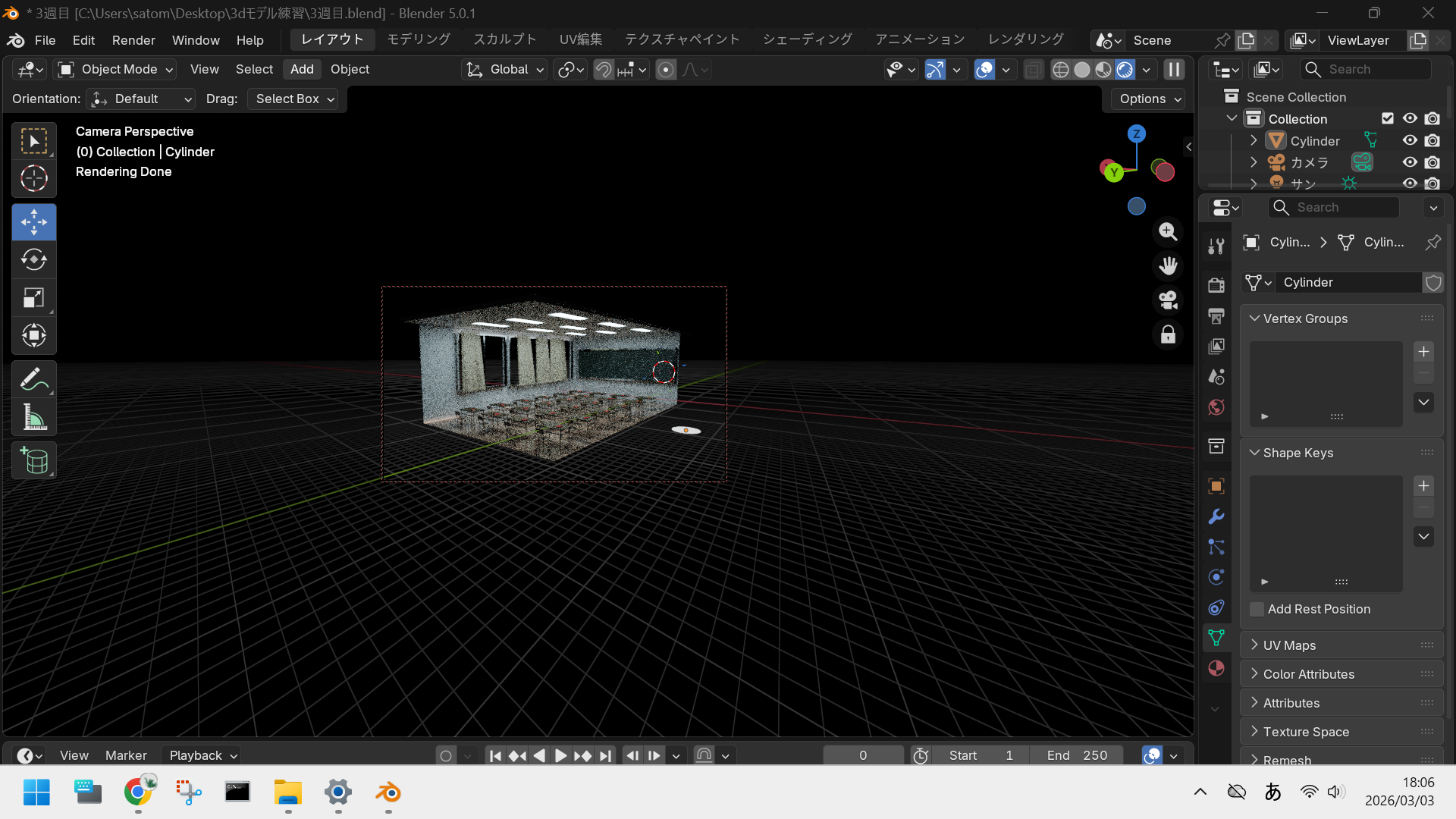
教室が宇宙に浮いている不思議
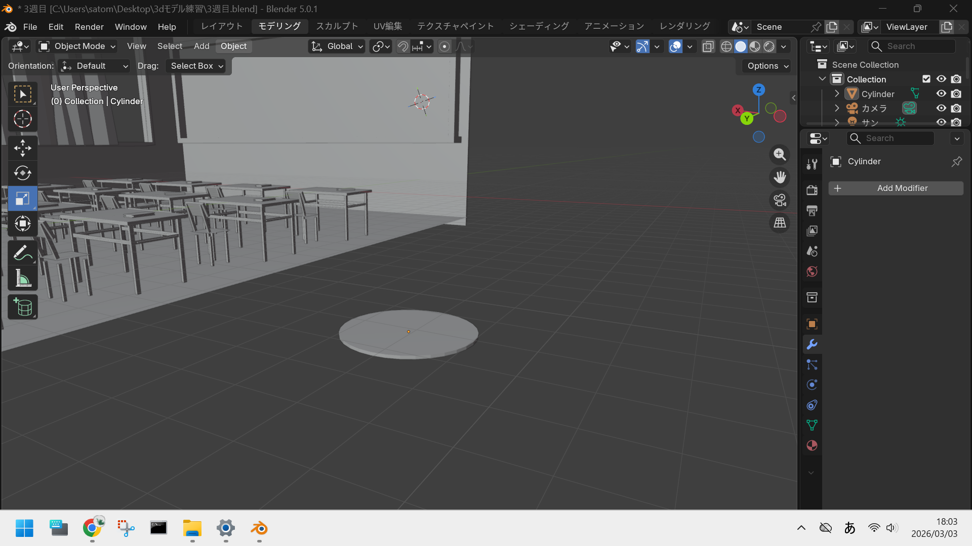
そんな戸惑いと格闘しながらも、練習として「教室」を作ってみました。机、椅子、黒板、そして天井の蛍光灯まで、ディテールにこだわってモデリング。
感動したのは蛍光灯で、円柱と立方体を使って作っているのに引いてみると本物っぽく見えるのが嬉しいポイントでした!満足してさらに視点を引いてみると……そこにあるのは、「無限の宇宙空間にポツンと浮かぶ教室」でした。
床の板にはフローリングのマテリアルは貼ってあるけど、床の厚みはない…なんともシュールで不思議な光景。でも、それがCGの世界なんだと感じました。
まとめ:Blenderは楽しい
Blenderで作ったこの教室は、壁厚の指定も、床レベルの設定もありません。GLなどの「絶対的な基準」「図面ルール」から解放されて、純粋に3Dオブジェクトを配置していく作業は、自由で楽しいものでした。
数ミリ浮いていようが、めりこんでいようが、レンダリングして魅力的な画像になればいい。そんな自由で強力な3DソフトBlenderでした!
blenderバージョンに対応した書籍
Blenderはアップデートが早く、古い本だと「画面のUIが全く違う!」という悲劇が起こりがちです。2026年現在、最新の環境に対応している本をピックアップしました。Blenderの最新バージョンは「5」なのですが「LTS4」といって「2年間はUIを変えないよ!」って安定したバージョンもあり、ダウンロードしたバージョンのほうを選べば良いと思います。4のほうが書籍と情報が多いので、LTS4がおすすめです。が、自分はバージョン5をダウンロードしました。独学なので誰かとデータをやり取りしたり互換性が必要な場面が無いからです。4と5の両方の初心者向け書籍のリンクを載せています。
基礎からしっかり学べる Blender 3DCG 入門講座 バージョン4.x対応
辞書的な本。網羅されているものを一冊手元に置いておきたい!というケースにおすすめ(バージョン4)
身近なもの(机や椅子など)から始めたい人におすすめ(バージョン4)
[改訂版]ていねいに学ぶ Blender モデリング入門[Blender 5対応] (Compass Creative Works)
バージョン5 ワシは最新バージョンでやる!という人におすすめ
こちらもバージョン5 ワシは最新バージョンでやる!という人におすすめ
当ブログはアマゾンアソシエイトや楽天アフィリエイトにあたる商品リンクがあります。当リンクをクリックして購入することで、事業主からブログ主に3%~7%の報酬が支払われる場合があります。当リンクを経由することで購入者の負担が増えることはありません。








