Blenderのチュートリアル動画を見ていると、さらっと「ここでサブディビジョンサーフェイス入れます。レベルは2か3あたりにしましょう。という場面に頻繁に出くわします。サぶてぃvi・・・え!?みたいな…舌を噛みそうになる名前ですよね
さらに、丸い形を作る手順を見ると、決まって「まず初めに、立方体を作ります。それから、サブティビをかけます」と言われます
「なんで?丸を作るのに立方体から作るの!?」というのは私だけじゃなくて初めて3Dを触った人は皆思うのではないでしょうか
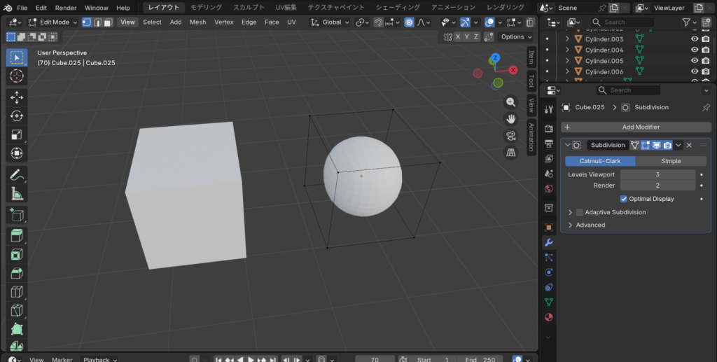
左の立方体にサブティビ(レベル3)をかけるとこのように変形します。設定はプロパティパネルの青いスパナマークから追加→生成→サブディビを選んで追加します
これは、データとしては立方体の軽いデータ(8つの頂点の位置)で済むのが利点のようです。Blenderには以下のように球を挿入することもできますが、頂点が多いのでデータとしては扱いにくくなってしまうんですよね。
そのあと必ず出てくる②スムーズシェイド
サブティビジョンサーフェイスが出てくるとその何ステップか先で「では、スムーズシェイドもかけときましょう」という言葉が出てきます
曲面を扱うときに出てくる長いカタカナとして混同していました
スムーズシェイドは例えるなら「お化粧」。なめらかに見えるようにファンデーション塗っときますね!というような機能です。PCの負荷は増えません
似て非なるもの③細分化
細分化は、根本的に関節を増やしてなめらかにする機能です。プレートの分割数を仮に50に設定すると、一気に滑らかになりますが、同時にPCに負荷がかかるので「このぐらいの頂点数で…耐えるかわたしのPC…?」という感じでPCとのチキンレースになります。
②スムーズシェイドは「オブジェクトモード」で右クリック→メニューの一番上ですが一方、③細分化は「編集モード」で右クリック→メニューの一番上というように手順が似ているので混同しがちです
まとめ
①サブティビ 頂点数の少ない曲面を作る方法 めっちゃ主要な機能 PCの負荷なし
②スムーズシェイド モデリングのお化粧 おまじない PCの負荷なし
③細分化 本格的に構造を滑らかにしたいときに PCの負荷大
blenderバージョンに対応した書籍
Blenderはアップデートが早く、古い本だと「画面のUIが全く違う!」という悲劇が起こりがちです。2026年現在、最新の環境に対応している本をピックアップしました。Blenderの最新バージョンは「5」なのですが「LTS4」といって「2年間はUIを変えないよ!」って安定したバージョンもあり、ダウンロードしたバージョンのほうを選べば良いと思います。4のほうが書籍と情報が多いので、LTS4がおすすめです。が、自分はバージョン5をダウンロードしました。独学なので誰かとデータをやり取りしたり互換性が必要な場面が無いからです。4と5の両方の初心者向け書籍のリンクを載せています。
行間
[改訂版]ていねいに学ぶ Blender モデリング入門[Blender 5対応] (Compass Creative Works)
バージョン5 ワシは最新バージョンでやる!という人におすすめ。バージョン5はそもそも書籍の選択肢が少ない








