前回、階段や3D人形の配置といった手順を進めました。3D人形(human hush)を公式から無事インストールし、アセットに投げ入れてホッとしたのが記憶に新しいです。実のところ人形以外にも3Dの素材データって沢山配布されているのでしょうが、(それこそ今回作ったようなリビングデータも多分探せばもっとリッチなものがあります(笑))まだ初めて2か月程…練習を兼ねて自前で作ってみています
本題は、Blenderでリビングを作ったところからです
Blenderでリビングのモデリング
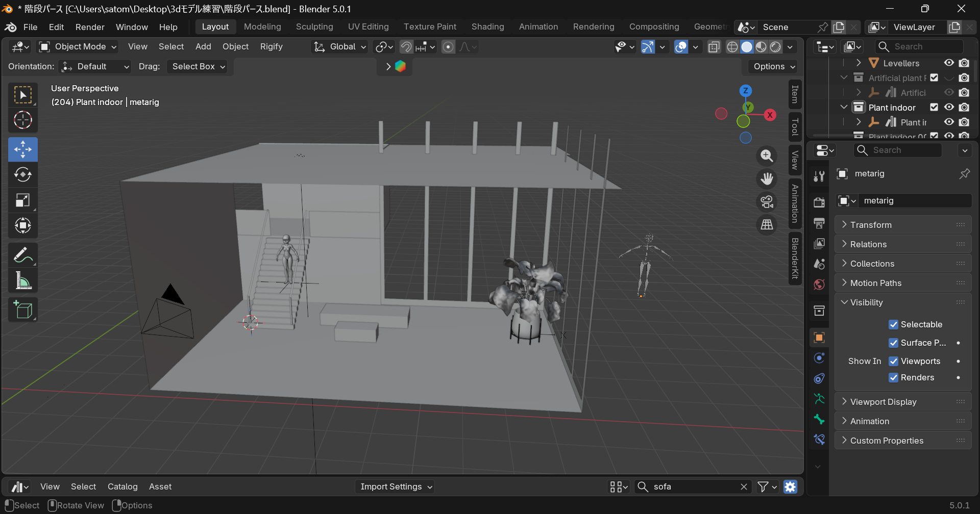
階段以外に、「窓」「室内ライト」「太陽」「ソファ」「観葉植物」「階段手摺」を配置しました。豪邸といえば大きめの窓という感じで窓は大きめにしてみました!安直…(笑)
観葉植物を置くためBlender kit 導入
Blenderkitとは、いろいろ配布されているオブジェクトを自分のモデリングに材料として配置できる仕組みで、Blenderのエクステンションとして導入できます。一度導入してしまえば、Nキーで右のメニューからBlender kit のウィンドウを出し、「car」とか「sofa」とか入力すると「これでしょ!」という感じで沢山の選択肢から誰かが作ったモデリングを導入できます
ちなみに無料のもありますが、今回初めて触った印象、有料のモデル多いな~って思いました!今回は無料の観葉植物を探して配置しました
上部メニュー Edit → Preferences→Get Extensionsから「blender kit」を検索窓に打ち込みエクステンションをインストール出来ます
Sunライト設置で窓の影をドラマチックに
線画とは別に「明暗レンダーデータ」も用意したいので、太陽を設置します
光の強さはデータプロパティで設定できます。
レンダービューで光の落ち方を確認できます。窓枠の影がソファや床に落ちると雰囲気出ますよね
Freestyleでベクター線画のみ抽出
ここからが本来今回実験したかったことです!
3Dからベクター線を出したいとき、絶対に必要なエクステンションが「Freestyle SVG Exporter」です。まずこのエクステンションをインストールすることから始めました。いつものように Edit → Preferences→Get Extensionsです。インストールできると、右のレンダープロパティにfreestyleのチェックボックスが2個出現します。2個ともチェックを入れ、レンダー(F12)!
レンダリングってやや時間がかかるので、最初はパソコンが唸るだけで上手く行ってるのか分からないのですが、待っていると指定したフォルダにSVGデータが出てきます。
Affinityで開けなかったSVGデータのトラブルシューティング
ベクターデータといえばadobeのイラストレーターが有名ですが、価格が高いのでAffinityを使っています。内部リンク(https://hamuhamumagic.com/affinity-knitting-pattern/)でも書きましたので良かったら見てみてください。
で、Blenderのfreestileで出したSVGデータをaffinityで開こうとしたところ上手く開けませんでした。ベクターデータ担当・筆頭Affinityで開けないと、「君で開けなければ、イラレ買うしかなくなるんだぞ!」と一瞬焦りましたが、一度chromeで開いてPDFデータに変換後、affinityで読ませるという手順を踏んだら開けました
明暗データ抽出→Affinityでドッキング
明暗データというか、テクスチャを貼らずにレンダリング(F12)したデータをBlenderから出力します。カメラを1mmも動かさないようにすると、先ほどの線データとドッキングすることが出来ます
Affinity上で線データの色と太さを変更、明暗の露出を上げる
・線データがやや太く、存在感が強かったので0.7ptまで細くしました
・線色を茶色にしています
・トーンの露出を上げて、白い部分+影となるレベルに修正しています
まとめ
今回はパースの線データ抽出を行いました。思ったより簡単で、しっかりパースもとれるので楽しい作業でした。
この後の動きは、「抽出した線画をそのまま使うパターン」と、「割り切って清書するパターン」とに分かれると思いますが、せっかく線データを出したので使えそうなところは使うという感じでこの後描いていきたいと思います
3Dからベクターデータが無料ソフトオンリーで出せる!ということで十分便利なことだと思うのですが、一方今回初めて実験してみたところ、線が途切れているところもあり、気持ち的に清書したい派の人も多いだろうなぁと感じました。
また、明暗データは乗算で乗せることで、好きな着色を行うことが出来るはず…なのでそこも実験していきたいです
blenderバージョンに対応した書籍
Blenderはアップデートが早く、古い本だと「画面のUIが全く違う!」という悲劇が起こりがちです。2026年現在、最新の環境に対応している本をピックアップしました。Blenderの最新バージョンは「5」なのですが「LTS4」といって「2年間はUIを変えないよ!」って安定したバージョンもあり、ダウンロードしたバージョンのほうを選べば良いと思います。4のほうが書籍と情報が多いので、LTS4がおすすめです。が、自分はバージョン5をダウンロードしました。独学なので誰かとデータをやり取りしたり互換性が必要な場面が無いからです。4と5の両方の初心者向け書籍のリンクを載せています。
行間
[改訂版]ていねいに学ぶ Blender モデリング入門[Blender 5対応] (Compass Creative Works)
バージョン5 ワシは最新バージョンでやる!という人におすすめ。バージョン5はそもそも書籍の選択肢が少ない










